В Нижнем Новгороде ограничат движение из-за замены трамвайных путей

Ограничение движения ввели из-за работ по замене трамвайных путей.
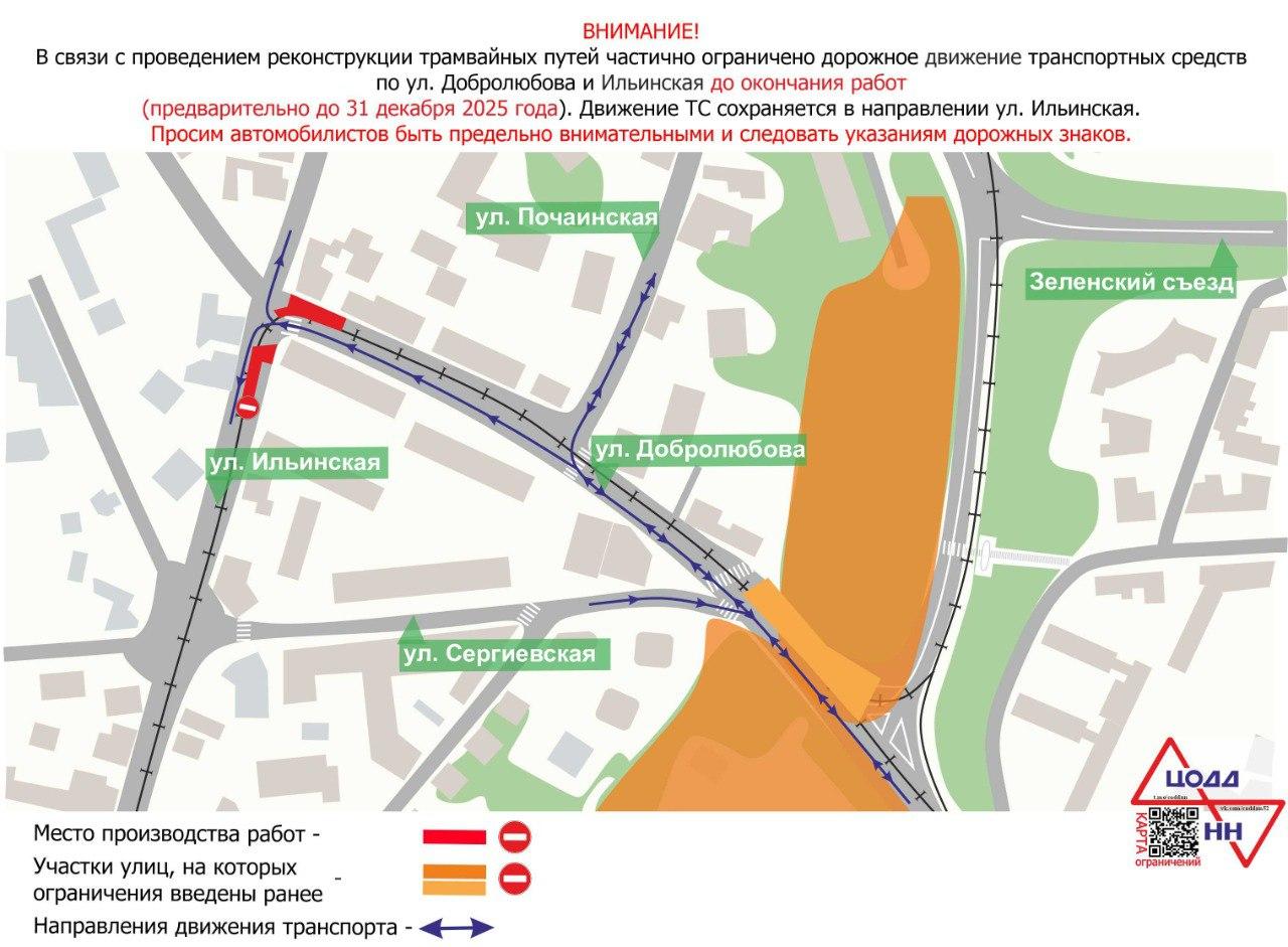
Дорогу на пересечении улиц Ильинской и Добролюбова в Нижнем Новгороде частично перекроют. Ограничения вводят для замены трамвайных путей, сообщили в мэрии.
На участке улицы Добролюбова от Почаинской до Ильинской движение станет односторонним. Схема будет действовать до завершения работ.

Также изменения затронут другой участок Ильинской улицы — в районе улицы Маслякова. Здесь схему движения меняют также из-за замены трамвайных путей.
До конца года сохранится ограничение движения на оживленном участке в районе Мещеры. На пересечении улицы Пролетарской и Мещерского бульвара проезжую часть сузили.
Кроме того, до 1 февраля 2026 года запретят проезд по участку бульвара Заречный в районе трамвайных путей. Ограничения связаны со строительством водопроводных линий. Для объезда можно использовать улицы Архитектурную, Гончарова и Усиевича.



















